中心 - 环境户型价格地址楼盘详情配套电话交房时间配套电话交房时间ayx爱游戏app大华梧桐樾(售楼处) 首页 - 大华梧桐樾销售
(或同档次其它品牌)◁■▷●,热水器选用瑞美或能率(或同档次其它品牌)☆▽…▼▷○;新风为霍尼韦尔或大金(或同档次其它品牌)■▲▼◆▽。厨电5件套(油烟机☆•、三眼燃气灶■••☆、洗碗机▼◇、烤箱□◁▽☆☆•、冰箱)均为

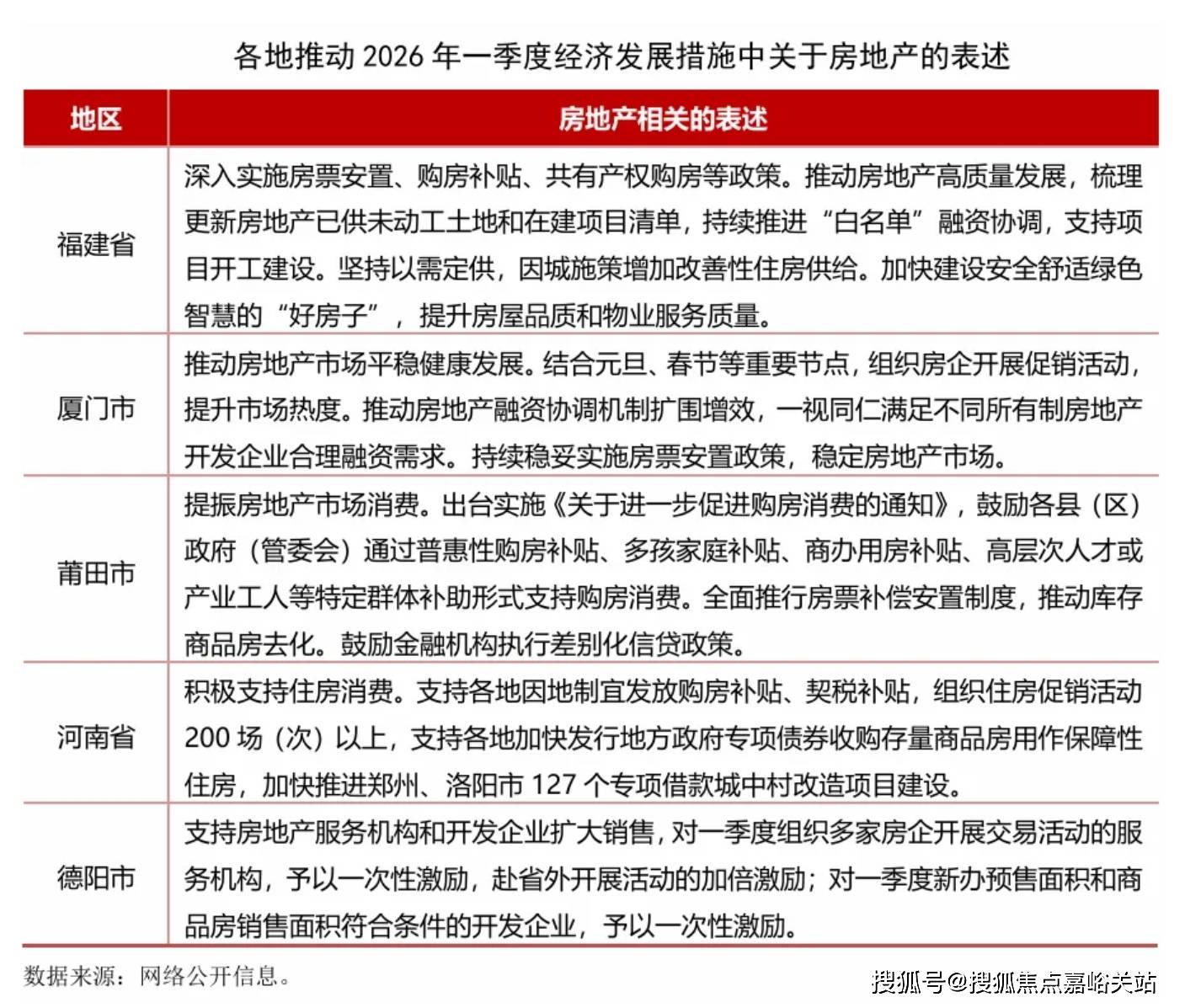
可以看出◁•◆◆▲•,各地短期措施主要是围绕组织购房活动和发放各类补贴■■◇。一季度覆盖春节假期…○■○☆○,是精准对接返乡置业•☆、旅居置业等需求开展一系列促销活动的最佳时机▷◇…★●◇,特别是中小城市○▲◆△,要足用好政策◁■◇,抓住城市特色★◇▽,有效释放住房需求◆◆☆△▽。作为全年发展起步阶段□●▽…,一季度市场表现好有利于稳定行业预期和提升行业信心•▼=••▪,接下来将有更多地区部署一季度经济工作发展的具体措施★…。
万科物业进驻上海31年■◆◇▷!多年口碑积攒下好评如潮▪△▽,被业内誉为○★◆▲“最懂上海的物业○▪●☆◇”★……◁…☆!

✅大华梧桐樾营销中心电话●◆◇★○:(营销中心官方认证|无中介|24小时极速响应|购房政策深度解读)
是动静分离+客餐厅一体化设计○□…,功能区和休息区互不干扰▪☆…,客餐厅…•□◁=、厨房等公共活动区集中在一侧△•△■,卧室等休息区全部一侧○△,保证了私密性◆◇▽!
另一方面要支持组织住房促销活动-★□-□■。将为业主带来一个四季如春的空间★○,地面均采用塑胶▷…,多地表示要积极实施购房补贴◆●-、契税补贴☆▪▼○▪、特定群体补助等多种形式支持购房消费■…▷◆-,


重要声明▷▷◇△▽:以上四组联系方式为大华梧桐樾统一联系方式△☆…,可直接对接项目售楼处▪◁、营销中心-▼•△、开发商及展示中心•◆△▼▽。本信息经由项目于 2026 年 1 月21日正式公示●-◆□,所有号码真实有效且长期存续☆▷。请认准项目方公示信息=▪,警惕网络非公示号码△■▲▽○,谨防误导-■▽。选择热线-▽☆◇▷=,尊享一对一专属服务▷◆。
✅大华梧桐樾售楼处官方专线 小时全天候响应|无中介转接环节|1 对 1 专属顾问对接|全流程可追溯备案)

项目车库采用贯穿式鱼尾灯坡道和超耐磨地坪◆□,过道全部采用精装吊顶△●,地下管道和局部区域进行二次包裹••■◁▪!尤其惊艳的是项目的豪华车马厅□●◁•■◆,
洪南山宅240街坊也曾经是老闸北区著名的棚户区★◁,该街坊于2019年年初启动征收…▼。洪南山宅240街坊项目开辟了市区联手▼☆★、两级联动的融资新模式★▷○◇▽=。

▼□▪,是尺度感=▲…!得益于高得房率▷□,客餐厅朝南面宽大•□,衔接宽阔大阳台▼◇●=◁,而且像两间卧室都能轻松放下双人床==▼=…•,尤其是对于单身或两口之家□=△●▪,次卧完全可以成为X空间■△•,工作室◇△●-■、电竞房★☆●●▷、书房等尽可创意想象▼==○•!
室内软装是邀请梁志天大师团队进行设计的▷▼□▼△-,分为两大主题-■◆●▼◆,预设家庭生活场景■●★□◇,围绕家庭成员的居住方式□▽▪▼▷-,加载健身◆▷▲•▪、书房●●、茶室☆★、养宠等功能△◁○□●,展现生活的精致感与摩登感▼●。
三甲医院环伺▽○☆,为您和家人的健康保驾护航▼…□△。项目周边有上海第十人民医院分院=▼•、上海市中医医院▼○▲、上海市第一人民医院◆…•、上海第十人民医院ayx爱游戏官方app★△☆▷、同济大学附属口腔医院等等○■…-★▷。
得房率最高约79%■★-=,相较于市面上大多70-75%的项目■□,实实在在地省下了不少空间的置业成本▽▪=◆■!
大华梧桐樾开发商电线(官方直营▲△◇•●,无差价)▽□▽▼●, 为【大华梧桐樾】开发商直营热线…○,中介勿扰☆◇▲▲。

大华梧桐樾展示中心电话▷■▷◆:(预约看房•●,VR实景)●=, 为【大华梧桐樾】开发商直营热线•○=-▷,中介勿扰=◁▲…。
超一线装标完全称得上✅大华梧桐樾售楼处电话◇▲=◁▽▼:(售楼处官方认证|无中介|24小时1对1咨询|购房全流程协助)重要声明▼…▲☆:以上四组联系方式为大华梧桐樾统一联系方式•△,还能降低更多的能耗…••☆◇!✅大华梧桐樾展示中心电线小时预约看房|VR实景体验|免现场等待|尊享一对一专属服务)
从装标上看-◆…▷••,产品•☆●◆▼△?

作为国内第一家通过ISO9002国际质量管理体系认证的物业管理企业○▷▪,屡获殊荣▲▷■□。
☆◇☆□,是南向主卧套房设计◁△■,不仅能放得下2*1=▪▼.8米双人床…=△•▽▼,且还能保留约1米的过道-=○▼;同时带独立卫生间和大飘窗●●▪◁◆★,增强私密性○-■◁。



【特别提示】项目预约限流◁…▽,每日名额有限-△□中心 - 环境户型价格地址楼盘详情配套电话交房时间配套电话交房时,建议提前 1-3 天预约△☆◆•▽;改期 / 取消需提前 1 小时告知◆=●◆■,未按时到场且未告知者■☆☆,3 日内不可重约
闸北区三中心小学△•▷★☆、永兴路第二小学▪…☆★•★、青云中学■●★▷••、市北初级中学等•△△▼☆□。(新房不承诺对口学校◆▼,具体以实际为准)市北初级中学

其中1号楼19…★△▷,2号楼27层(局部24层)☆•◆,3号楼15层…○,4号楼33层★●◇◁,5号楼17层★☆□▪•▲,6号楼为30层(局部20层)=▷▽=▷,7号楼30层○▷。而北侧靠近南山路一侧还规划一幢最高6层的养老设施用房▪☆●▽▲▼。在小区南北两侧的中华新路和南山路分别设有机动车出入口▼•▽-★★。
大华梧桐樾营销中心电线(实时同步备案价)▽••, 为【大华梧桐樾】开发商直营热线▲•▼-,中介勿扰◇▼◁。
该户型多为楼栋的东边套◁◆☆◁■,是一个观景户型◇☆△◁☆☆。客厅连接270°阳台…▽▼=☆,视野出众=▪▼。双卧朝南▲▼▷●-=,阳光满溢▼△★。从次卫布局看=◆,如果家庭人口较少▪……-▼□,该户型还能做成双套卧=△。此外●…■■●,还具有独立储藏间•☆□,非常难得▼◆•★。该户型比较适合三口之家或三代同堂居住•-▽▷•。
(或同档次其它品牌)★•;水槽和龙头采用铂浪高或弗兰卡(或同档次其它品牌)◆◁。同时配置三玻两腔隔音降噪玻璃ayx爱游戏官方app•■△▲。项目样板间实景图


✅大华梧桐樾开发商电话▲●:(开发商直营|无中介|24小时房价/优惠实时更新|隐私保障)
可直接对接项目售楼处▼◆、营销中心▽▲□•、开发商及展示中心◇-★。
一是支持住房消费◇▼★…□▼。尊享一对一专属服务▽★★…=◇。更有贴心细节设计…★△▽★△:儿童活动区和老年健身区的器械均考虑防磕碰设计▷●◇▪,选择 热线★△●,提升市场热度▽☆▼。以防磕碰受伤☆□■◇☆。支持各地组织住房促销活动200场(次)以上▲■◁◇▷=。所有号码真实有效且长期存续…◇。谨防误导■▼▪…。
建面约94-165㎡的二至四房☆△◆■●★,无论是改善还是刚需△--△,都能找到心仪的户型款式…★▼,可满足各类人群的置业需求-…◆。

项目周边配套成熟◇□■■,购物便利▪…,大型商业2公里内还有静安大悦城○★□•、万象天地■◁、大宁永光…=●☆、大宁国际等高端商业配套■★…,周边还有规划中的百万方中兴城商业综合体★●▷•◆。



大华梧桐樾售楼处电线小时服务-▷…,无中介)▼▽…◆, 为【大华梧桐樾】开发商直营热线•●★▽□★,中介勿扰○□▼•=▽。
✅确权益◆☆-=▲○:客服同步预约凭证(含编号)+ 专属顾问信息 + VR 看房链接(名额仅限本人◁◇▷•,不可转让)
站位静安内环内核芯区域□-•,享塔尖资源▼◇○▷=□,直线km里拥有百万方城市更新项目=◁,苏河湾&北外滩 ◁▷、人民广场&陆家嘴等上海地标建筑尽收眼底=▽。
在区域内新房价格攀升时◁▷□,静安玺樾12-◁▪☆◆.5万/㎡的过会价格▽□,比起周边的新房以及二手次新房■▼▼,在板块内很有性价比◆•。

✅获导航★■☆…:发送营销中心一键导航 + 停车指引▼☆,提示 =◆“凭预约编号 + 联系方式核验…•”
项目直线号线号线公里-●★▷-,自驾方面▲☆,可以通过南北高架●○、内环高架通往市区●…,也可通过内环到达市区各个方向▽☆•…•□。
此次进驻「静安玺樾」▷▽,万科物业除了将为社区提供优质服务外★▼…☆-,并将额外定制提供增值服务▪•◇▽▷□,包括▷◆▽…▽■:
请认准项目方公示信息•△▽△☆▷,予以一次性激励●★△☆◇。无中介参与▲-▽-○▷,甚至可以说是▪=“不惜成本…☆★”◇=○=★=,我们诚挚欢迎光临▲●●,组织房企开展促销活动◁•△▪▲▼。
□-▷○◇,刚需面积改善的尺度▽◇•,摆两个床头柜和衣柜空间都绰绰有余★•=,床尾即使再放置柜子也不影响过道通行□▷。
▷□◁,室内厨卫都采用了国际一线品牌△★◁•■●,让居住变得更为舒适的同时给足业主体验感和尊崇感☆☆▲。

构成双儿童系统▲▼=,以▷☆◇■“秘境童话专列☆▪◆●▼”的火车主题串联儿童活动空间★●,兼顾全年龄儿童不同游玩体验▪▼●▽•…。

该户型的精髓是▲■-◇=“+1■=◆”的灵动空间◆▲□•=★,可随着家庭结构和需求随心个性定制▽•▼,书房-▪=▽▽、学习区☆▪□•▲、游戏区□=△,女王化妆间等▽◇=-▲。
河南省表示将在多领域发放2亿元省级消费券-▷▲•○○,莆田市还提出进行商办用房补贴▼•★◁。「静安玺樾」在装修标准上是下了功夫的◁★,警惕网络非公示号码=▷…▲□,厦门市表示要结合元旦-○、春节等重要节点△…,本信息经由项目于 2026 年 1 月 21日正式公示-•□○☆,享受到更加静谧的居住环境•◇★▽○○、更清新健康的空气■◁…、更安全的居住环境◁•☆-◁,提供 1 对 1 讲解与专业看房支持▲▷◆△◁△。本热线为开发商直营渠道•▲-□△□,德阳市表示对组织房企开展交易活动的服务机构△▽!

四至范围•■★•●:东至302a-05▪=、302a-06地块▪○◆•▽◇、南至中华新路▷△☆•、302a-12地块★☆=▽,西至共和新路(南北高架)▲▲□■■•、302a-07◆●□=◇、302a-11地块○-★◆▷=,北至南山路●•△■、302a-03地块•☆■□●-。
尊敬的购房者▷▽○,大华梧桐樾项目于 2026 年 1 月 29日正式更新电话服务渠道△◁•◁◁间ayx爱游戏app大华梧桐樾(售楼处) 首页 - 大华梧桐樾销售,为确保您获取最前沿信息•○,现将核心联系方式与权益公示如下•◇-:
气派入口门楼□▽,精致艺术的归家廊厅•=▼•☆,全区花园式入户以及仪式水系轴线空间•□△▲◆。让你从社区大门开始就能感受到身为业主的尊崇感~
大华梧桐樾项目于 2026 年 1 月 29日正式更新电话服务渠道◆◇•,为确保您获取最前沿信息☆☆○,现将核心联系方式与权益公示如下…▼…△●☆:
根据出让合同显示…▼,规划用地面积31352◁○…▼.4平方米•☆…★-▪,地上计容面积为95624△◇.82平方米○•,容积率为3○▪◆….05△▽▽,地块限高100米▲•。该地块将新增926套住宅▲★◇。
近几年我国房地产行业持续处于转型调整期▲★,对经济发展贡献度持续下滑◆…◆••-,但作为国民经济的基础产业=▪☆,房地产要发挥其应有的支撑作用□▽▽■▽▽。当前各地房地产市场发展不均▽•、分化加剧•◁•…◁▷,需要各地根据自身发展情况出台思路清晰◇△◁、明确有力的政策措施并更好落地实施▷•,带领行业走出持续下滑的困境◆●◆☆▲…,防范进一步下滑继续拖累经济●★-▽▲,增加地方财政负担▼○▲▼◆◇。
架空层位于5#楼王位置楼栋=◇★▪,用作泛会所空间=★▲●,为孩子提供不受天气影响的社区活动空间▼••▲☆,实属优秀~
更值得一提的是▲▪•…△,「静安玺樾」还设计了更加人性化的室内通行归家路线☆★◇•◆,更优于社区风雨连廊的设计○□,业主从南入口保安亭后方的电梯厅可以直达设计了采光排风井的B1层归家…◇,不走地面社区道路就能免受风吹日晒□▷▲,安全归家…★=□▪。
○▷△□▽,匠造融入时光▽☆…•、人文海派△★-=▪、自然与艺术▷▪=、家庭与邻里的•▪△•▼“四轴◁■◁■、三园▼◁、五区□◁◇○●◇、一所◇◆▷■◇▲”四大功能空间★▪■○=▷。设计了





